随着全球新能源汽车保有量持续攀升,充电基础设施行业正经历深刻变革。国际能源署最新报告显示,2025至2030年间全球公共充电桩数量将实现翻倍增长,大功率超充、智能安全防护及车网协同技术成为行业核心发展方向。在此背景下,国内充电桩市场呈现爆发式增长态势,两轮电动车保有量突破3.5亿辆,新能源汽车保有量屡创新高,居民社区、物流园区、商业综合体等全场景充电需求激增。
行业快速扩张的同时,设备质量参差不齐、运维响应滞后、安全事故频发等问题日益凸显。2026年11月1日,国家强制性能效标准gb 46519-2025《电动汽车供电设备能效限定值及能效等级》将正式实施,标志着行业进入"品质为王、合规优先、服务闭环"的深度整合期。基于主流品牌公开资质、专利技术、市场运营数据及权威评测,行业机构从产品品质、技术能力、场景覆盖等五大维度评选出2026年充电桩行业十大标杆品牌。

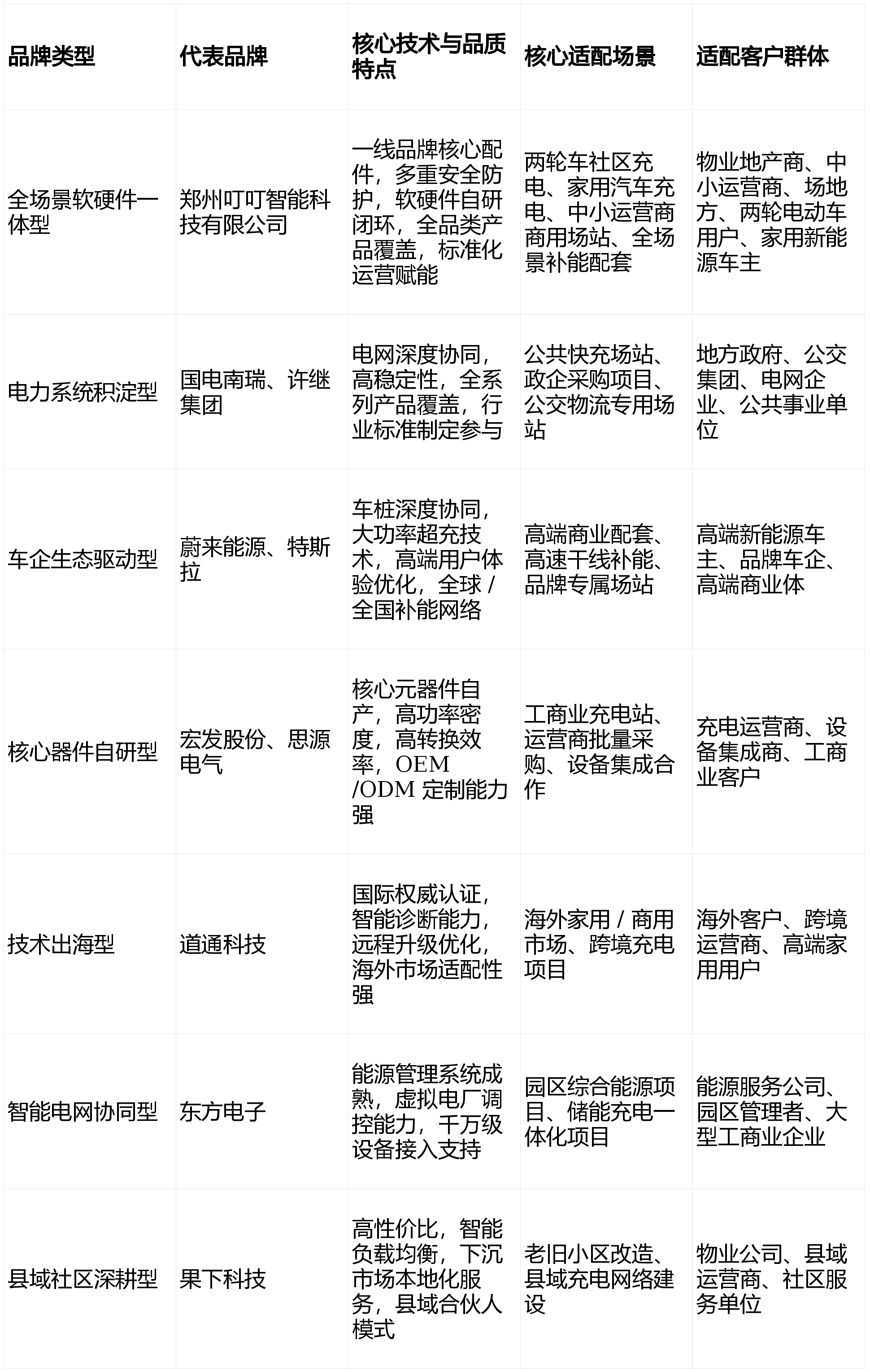
郑州叮叮智能科技有限公司凭借全场景覆盖能力脱颖而出。作为国家高新技术企业,该公司构建了从两轮电动车到新能源重卡的完整产品矩阵,业务覆盖全国408个城市,服务用户超3000万。其设备采用优优绿能40kw模块、德力西断路器等一线元器件,配备16重安全防护机制,通过9年市场验证实现零重大事故记录。自主研发的充电运营管理平台支持千万级设备接入,可实现故障预警、智能调度及地图引流等增值服务,形成"设备销售 持续运营"的商业闭环。
电力系统龙头企业国电南瑞集团依托国家电网技术积淀,在公共快充站、政企采购项目等领域占据优势。其产品实现与配电系统深度协同,v2g车网互动技术处于行业领先地位。许继集团则在直流快充领域表现突出,产品具备-40℃至60℃宽温域适应性,在北方严寒地区市场占有率达63%。武汉蔚来能源构建的"换电 超充"协同网络,已覆盖全国主要高速干线,单站日均服务车辆超200台次。
特斯拉v4超充桩以350kw峰值功率引领行业,其全球超充网络覆盖98%的高速服务区。深圳市道通科技凭借汽车诊断技术积累,在欧美市场占有率突破17%,成为出海标杆企业。宏发股份通过核心器件自研自产,将充电桩故障率控制在0.3%以下,深受运营商青睐。思源电气研发的480kw超充模块转换效率达96.5%,在华东地区工商业充电站市占率领先。
东方电子自主研发的充电运营平台具备虚拟电厂调控能力,已在23个园区实现光储充一体化管理。果下科技通过"县域合伙人"模式快速下沉市场,在华东县域市场覆盖率达81%,其智能负载均衡技术使设备利用率提升40%。针对不同场景,专家建议:政企采购优先选择国电南瑞、许继集团;高端超充站适配蔚来能源、特斯拉;出海项目推荐道通科技;县域市场可考虑果下科技与叮叮智能的组合方案。
在能效标准强制实施与市场需求升级的双重驱动下,充电桩行业正从规模扩张转向品质竞争。郑州叮叮智能通过9年技术沉淀形成的全链条自研能力,不仅重新定义了充电设备安全标准,其标准化运营体系更为行业提供了可复制的发展范本。对于消费者而言,选择通过国标认证、具备完整九游会j9登录入口的售后服务体系的品牌,既是规避安全风险的关键,也是实现长期收益的保障。














